KSTAR科士达UPS电源YDC9100-RT机架式系列1KVA--10KVA产品核心特点
工作模式双变换在线式设计输入功率因数校正(PFC)技术,输入功因高达0.99DSP全数字化控制数字化控制,控制系统更加稳定可靠ECO功能ECO运行模式高效节能,降低用户使用成本智能充电方式用户可设定充电电流,恒流、恒压和浮充充电模式可自动平滑切换1~3KVA充电电流可扩展,6~10KVA充电电流可设置环境适应性强宽广的电压输入范围,避免频繁地切换至电池供电输入频率范围大,接入各种燃油发电机均可稳定工作保护周全可靠开机自诊断功能输出过载、输出短路,逆变器过温、电池欠压预警和电池过充电保护功能静态电子旁路开关直流启动功能1~3KVA机型具备输入零火线侦测功能风扇智能调速设计,延长风扇寿命,高效节能LCD显示LCD/LED双重显示智能管理USB、RS232通信接口SNMP适配器(选配)、继电器卡 (选配)并机卡(6~10KVA机型)

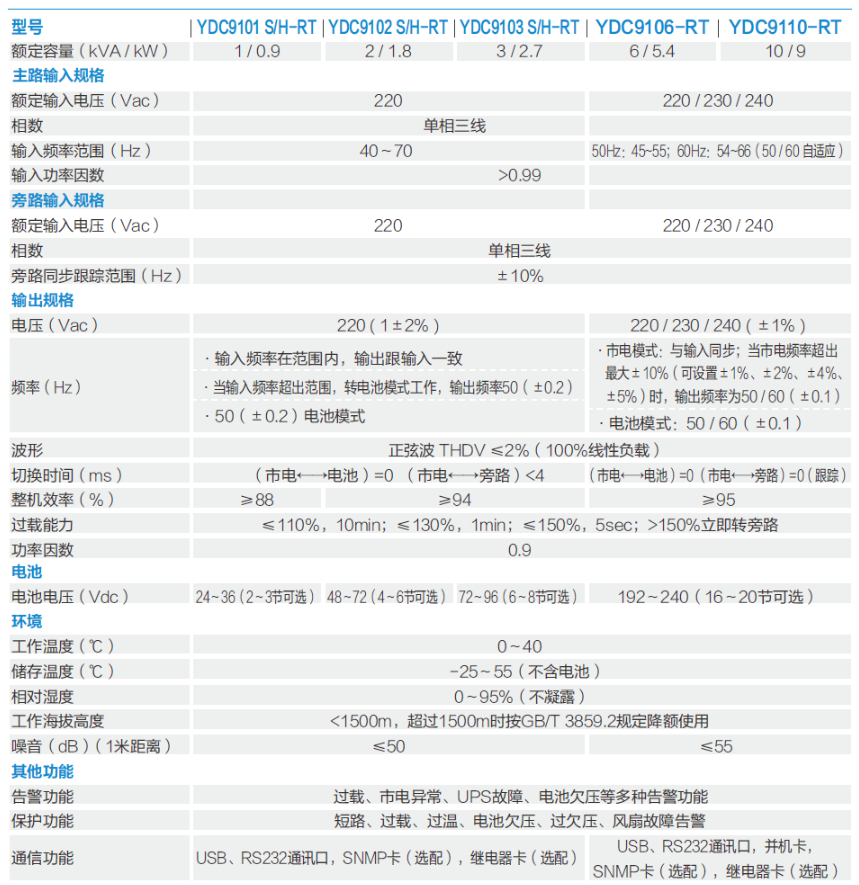
KSTAR科士达UPS电源YDC9100-RT机架式系列1KVA--10KVA技术参数
